Supplychain Tracker

Landing Page • Web App • Branding • Personas • Wireframes • Flowcharts • User Interface • Prototyping


Overview

The project is to design and develop a web application to digitize order shipment tracking information. The application contains a dashboard, arrival history, shipping instructions, user management & Power BI report.

My Contribution

I was responsible for this project from start to finish. This included doing research, defining personas, creating flowcharts and wireframes as well as designing a finished user interface.

Role: UI/UX, Visual Designer, Frontend Developer

Timeline: One month

Tools: Adobe XD, Visual Studio


Starting with the basics. Who, what and why.

A customer wanted to move away from using an excel sheet to manage shipment information and instead use a web-based application to get a more holistic view of orders and their status. This project's main goal is to design and build a web application that will digitize order shipment tracking information.

Conducting interviews

With little information about the project, I started interviewing people to get to know what exactly they are looking for from this application. Interviewed a couple of users I got all the insights of this project. Collected user stories from each one and cleared out problem statements helped us to clarify what exactly we are going to design.

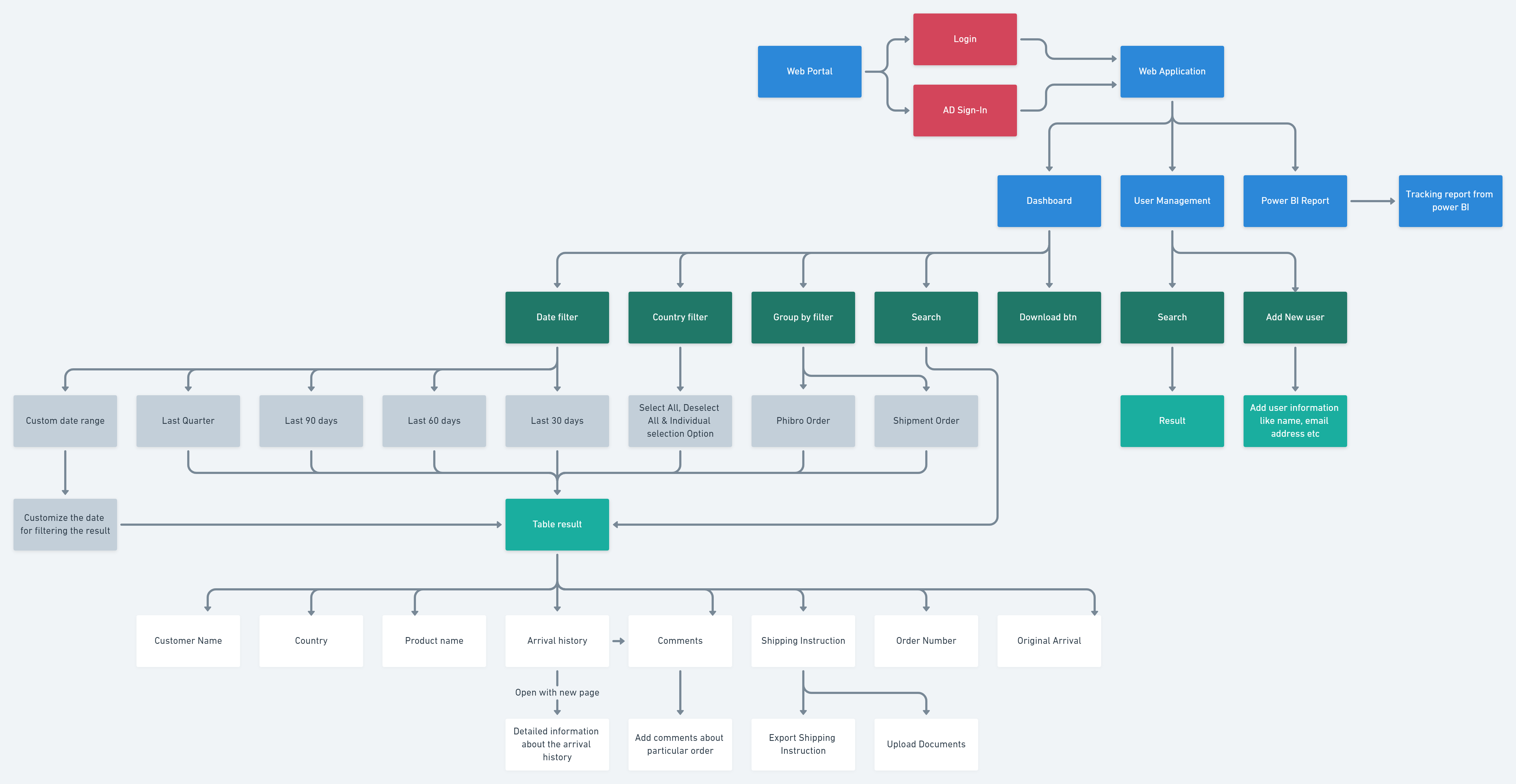
Defining the flow

wireframe

Noted down all the user pain points & inputs from primary research. Created wireframes that cover users' requirements. Tried the crazy eights method to generate new ideas to implement all the features with a good user experience.

Final UI

After defining the flow, created Lo-FI & Hi-Fi and tested with the user for a usability test. Got some feedback from users for improving the flow and the design. Suggested user to go with a combination of Database & Hierarchical model. After implementing all the changes what user requested, initiated moderated usability study, the result was much impressive & we achieved key performance indicator

Scroll right 👉

Get in touch

Connect with me on linkedin or email me at karthikhandral33@gmail.com